序言:根据2022年区国资国企工会《关于组织开展“查找身边隐患、献安全一计、讲预防故事”系列活动》通知精神,2024年由集团工会主办,组织开展“查找身边隐患、献安全一计、讲预防故事”竞赛活动。本次竞赛活动,旨在切实做到发现问题,解决问题,堵牢问题,为持续做好集团安全生产工作做贡献。本期内容由咨询工会张斌涛分享本次竞赛活动总结。
本次“查找身边隐患、献安全一计、讲预防故事”竞赛活动,新城咨询成立工作领导小组,认真制定活动实施方案,明确了工作目标、实施步骤及工作要求,即各部门要把安全隐患排查工作落到实处、整改要及时到位。活动期间,新城咨询组织员工学习《安全生产法》、观看安全生产宣传片《让警铃永不响起》,牢固树立员工安全发展理念,从讲政治、保稳定、促发展的高度来指导安全生产工作。
查找身边隐患
各部门员工在本次活动中,立足自身岗位,认真排查身边安全隐患,力求做到隐患排查不留死角。各项目经理重点围绕南部大居现有在建项目,从施工安全、防台防汛、火灾防控、文明施工、预防高坠等多个方面认真开展安全隐患的排查,从“人、物资、环境、管理”全方位系统性开展排查安全隐患活动。共查出10个共性安全生产隐患,全部落实了整改措施,整改率达100%。

献安全一计
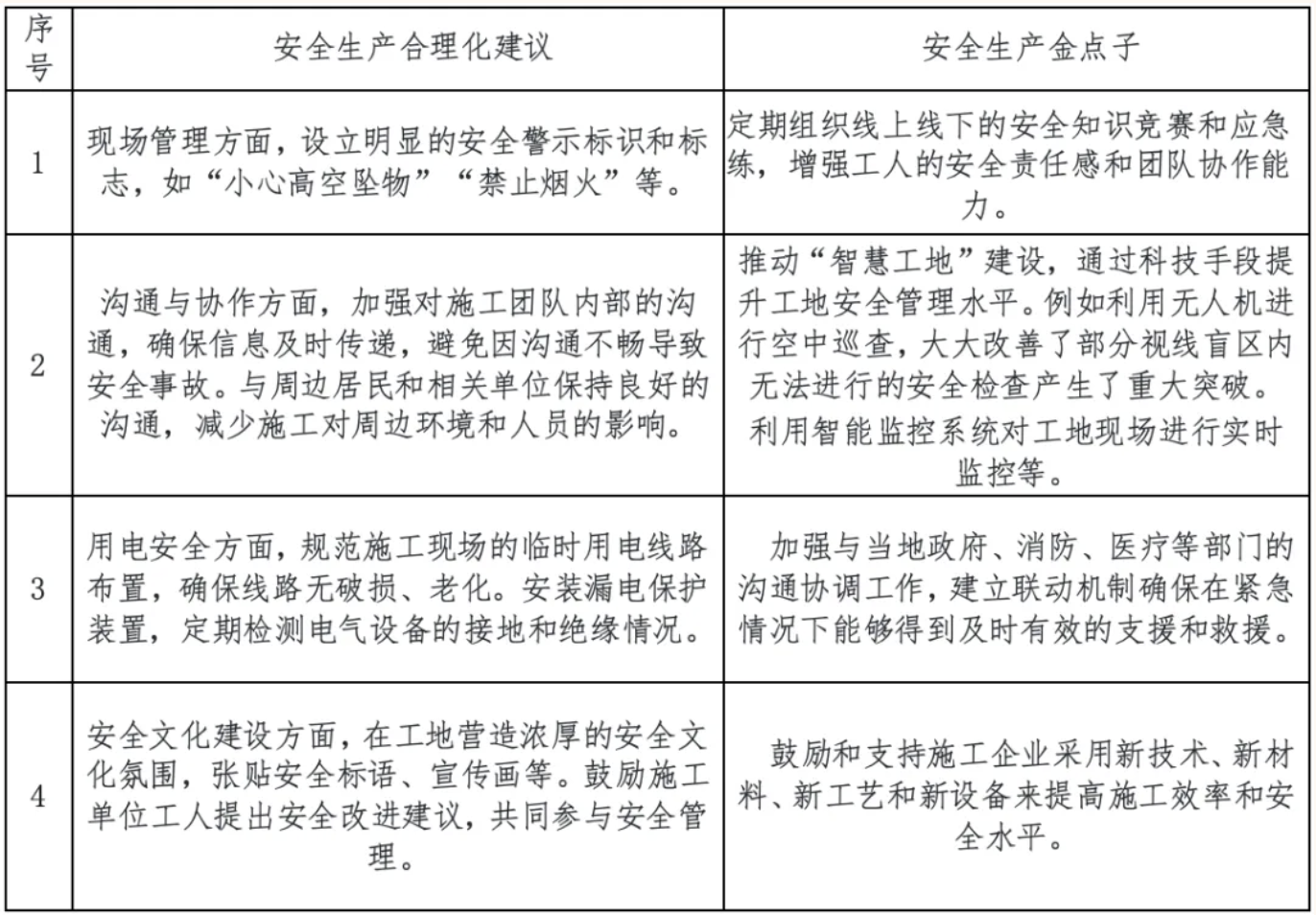
通过组织开展“查找身边隐患、献安全一计、讲预防故事”系列活动,动员全体职工为安全管理集思广益、献言献策,进一步增强干部职工为企业分忧的责任意识。结合隐患排查情况,员工提出了很多合理化建议,营造人人思安全、谋安全、促安全的良好氛围。

讲预防故事
新城咨询通过多样形式开展“查找身边隐患、献安全一计、讲预防故事”系列活动,同时联合党支部组织开展“啄木鸟检查行动”。对已发现的安全隐患,按照“三定原则”,定时、定人、定方案将隐患整改落实到位。新城咨询要求各施工单位要切实做好施工安全、防台防汛、火灾防控、文明施工、预防高坠等工作。公司借此次活动为契机,进一步加强和规范安全生产管理,持续做好日常安全督促、检查,健全安全生产台帐管理,确保安全生产制度规范、执行有效、数据准确、痕迹清晰,达到全年无安全责任事故的目标。